Postnatal management of a right or double aortic arch, Paediatrics

Warning

Objectives

To identify children with a prenatal diagnosis of a right aortic arch (RAA) or double aortic arch (DAA) and to ensure a streamlined approach to postnatal investigation, treatment and follow up.

Scope

To ensure streamlined, multi disciplinary postnatal care for children with an antenatally detected right or double aortic arch.

Audience

Communication between prenatal and postnatal teams is vital to ensure a smooth transition from prenatal to postnatal life. Ensuring the appropriate investigations and follow up assessments are arranged.

 

Recommendations

  1. Parents should be offered prenatal genetic analysis
  2. Parents should be offered postnatal genetic analysis for 11 deletion
  3. Patients will be entered into PRAADA (retrospective) study
    1. As part  of  the  study  surveillance,  parents/clinicians  will  intermittently  be  provided  with  clinical questionnaires, to assess for any evidence of symptoms g. respiratory/ENT or dysphagia
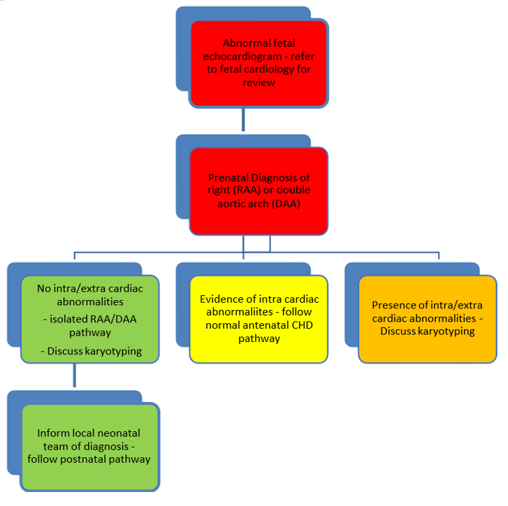
  4. Prenatal Pathway Figure 1
  5. Postnatal Pathway Figure 2

 

Prenatal pathway

Prenatal pathway flowchart

Postnatal pathway

Postnatal pathway flowchart

Editorial Information

Last reviewed: 16/11/2021

Next review date: 30/11/2024

Author(s): Dr Lindsey Hunter.

Version: 3

Author email(s): lindsey.hunter@ggc.scot.nhs.uk.

Approved By: Paediatric Clinical Effectiveness & Risk Committee

References
  1. Carvalho JS, Alan LD, Chaoui R, Copel JA, DeVore GR, Hecher K et ISUOG Practice Guidelines (updated): sonographic screening examination of the fetal heart. Ultrasound Obstet Gynecol 2013; 41:348- 59.
  2. Donofrio MT, Moon-Grady AJ, Hornberger LK, Copel JA, Sklansky MS, Abuhamad A, et Diagnosis and treatment of foetal cardiac disease: a scientific statement from the American Heart Association. Circulation 2014; 129:2183–242.
  3. Rychik J, Ayres N, Cuneo B, Gotteiner N, Hornberger L, Spevak PJ,et American Society of Echocardiography guidelines and standards for performance of the foetal echocardiogram. J Am Soc of Echocardiogr  2004; 17:803–10.
  4. Lee W, Drose J, Wax J, Goldberg JD, Wilkins IA, Nortn M, et AIUM practice guideline for the performance of foetal echocardiography. J Ultrasound Med 2011; 30: 127–36.
  5. Hunter L, Callaghan N, Patel K, Rinaldi L, Bellsham-Revell, Sharland Prenatal echocardiographic diagnosis of double aortic arch. Ultrasound Obstetr Gynecol 2015; 45:483–5.
  6. Achiron R, Rotstein Z, Heggesh J, Bronstein M, Zimand S, Lipitz S,et Anomalies of the foetal aortic arch: a novel sonographic approach to in-utero diagnosis. Ultrasound Obstetr Gynecol 2002; 20:553–7.
  7. Razon Y, Berant M, Fogelman R, Amir G, Birk Prenatal diagnosis and outcome of right aortic arch without significant intracardiac anomaly. J Am Soc Echocardiogr 2014; 27:1352–8.
  8. D’Antonio F, Khalil A, Zidere V, Carvalho Fetuses with right aortic arch: a multicenter cohort study and meta-analysis. Ultrasound Obstet Gynecol 2016; 47:423–32.
  9. Miranda J, Callaghan N, Miller O, Simpson JM, Sharland Right aortic arch diagnosed antenatally: associations and outcome in 98 foetuses. Heart 2014; 100:54–9.
  10. McElhinney DB, Clark BJ, Weinberg PM, Kenton ML, McDonald-McGinn D, Driscoll DA,et Association of chromosome 22q11 deletion with isolated anomalies of aortic arch laterality and branching. J Am Coll Cardiol 2001; 37:2114–9.
  11. O’Mahony EF, Hutchinson DP, McGillivray G, Nisbet DL, Palma-Dias Right-sided aortic arch in the age of microarray. Prenatal Diagnosis 2017; 37:440–445.
  12. Vigneswaran TV, Kapravelou E, Bell AJ, Nyman A, Pushparajah K, Simpson JM,et Correlation of Symptoms with Bronchoscopic Findings in Children with a Prenatal Diagnosis of a Right Aortic Arch and Left Arterial Duct. Pediatr Cardiol 2018; 39:665–673.
  13. Vigneswaran TV, Allan L, Charakida M, Durward A, Simpson JM, Nicolaides K,et Prenatal Diagnosis and clinical implications of an apparently isolated right aortic arch. Prenatal Diagnosis. 2018 ;38(13):1055- 1061
  14. Turner A, Gavel G, Coutts Vascular rings: presentation, investigation and outcome. Eur J Pediatr 2005;164:266–70.
  15. Chun K, Colombani PM, Dudgeon DL, Haller JA Diagnosis and management of congenital vascular rings: a 22 year experience. Ann Thorac Surg 1992 Apr;53(4):597-602
  16. Fleck RJ, Pacharn P, Fricke BL, Ziegler MA, Cotton RT, Donnelly Imaging findings in pediatric patients with persistent airway symptoms after surgery for double aortic arch. AJR Am J Roentgenol 2002;178:1275–9.